|
Master Qualité - Communication
publique des résultats d'un stage de fin d'études
UTC - rue Roger Couttolenc - CS
60319 - 60203 Compiègne Cedex - France - master-qualite@utc.fr
- Tél : +33 (0)3 44 23 44 23
|
|
|
Avertissement
: Si vous arrivez directement sur cette page, sachez
que ce travail est un rapport d'étudiants et doit être
pris comme tel. Il peut donc comporter des
imperfections ou des imprécisions que le lecteur doit
admettre et donc supporter. Il a été réalisé pendant
la période de formation et constitue avant-tout un
travail de compilation bibliographique, d'initiation
et d'analyse sur des thématiques associées aux
concepts, méthodes, outils et expériences sur les
démarches qualité dans les organisations. Nous ne
faisons aucun usage commercial et la duplication est
libre. Si, malgré nos
précautions, vous avez des raisons de contester ce
droit d'usage, merci de nous
en faire part, nous nous efforcerons d'y
apporter une réponse rapide. L'objectif de la
présentation sur le Web est de permettre l'accès à
l'information et d'augmenter ainsi les échanges
professionnels. En cas d'usage du document, n'oubliez
pas de le citer comme source bibliographique.
Bonne lecture...
|
|
Assurer la performance
Qualité par l'amélioration de la Gestion du Système
Documentaire
|

Aziza NEJMEDDINE
|
Référence
bibliographique à rappeler pour tout usage :
Assurer la
performance Qualité par l'amélioration de la Gestion du
Système Documentaire , NEJMEDDINE Aziza, Université de
Technologie de Compiègne, Master Qualité et
Performance dans les Organisations (QPO)
Mémoire d'Intelligence Méthodologique du stage
professionnel de fin d'études, juin 2018, www.utc.fr/master-qualite,
puis "Travaux", "Qualité-Management", réf n° 446
|
RESUME
Les entreprises
cherchent en continu à répondre aux besoins de leurs
clients. Leur performance accroit grâce à un Système
de Management de la Qualité maitrisé.
Le présent Mémoire se concentre sur un des
points clés de la maitrise du système de management de
la qualité qui est la Gestion documentaire. En effet,
la gestion documentaire est un levier de la Qualité en
Entreprise. Ce mémoire expose la problématique
rencontrée par plusieurs entreprises et donne des
propositions sur la mise en place d’un système
documentaire performant.
Mots clés : Gestion
documentaire, Système de Management Qualité, procédure,
Amélioration
|
ABSTRACT
Companies
are constantly looking to meet the needs of their
customers. Their performance increases thanks to a
mastered quality Management system.
The
present report focuses on one of the major points of the
quality management system which is the document
management. In fact, document management is a quality
basis in the company. This dissertation sets out the
problems encountered by several companies and gives
proposals on the implementation of an efficient
documentary system.
Keywords: Documentary
management, Quality management system, procédure,
improvment
|
|
Remerciements
A l’issue de cette expérience, la première
personne que je souhaite remercier est mon tuteur de stage en
entreprise. Une personne que je qualifie d’unique, qui a partagé
son savoir avec moi et qui m’a toujours soutenue. Grâce à lui j’ai
appris à gérer différentes situations dans le milieu
professionnel.
Je remercie également mon équipe et tous les
collaborateurs de la direction Qualité qui ont pris de leur temps
pour m’apprendre de nouvelles choses que ce soit sur l’aspect
professionnel ou personnel.
Je tiens à remercier M. Gilbert Farges et M. Dan Istrate pour
leurs conseils, leur accompagnement et leur suivi régulier durant
mon parcours. Ainsi que toute l’équipe pédagogique de l’Université
Technologique de Compiègne.
Enfin, je remercie toute personne ayant participé, de loin ou de
près, à l’élaboration de ce travail. Votre aide était précieuse.
Glossaire
Liste des figures
Liste des tableaux
Introduction
Chapitre 1 : LA MAITRISE DU
SYSTÈME DE MANAGEMENT DE LA QUALITÉ A TRAVERS LA GESTION
DOCUMENTAIRE
1. LES GRANDES ENTREPRISES FACE
A UNE ÉVOLUTION A GRANDE VITESSE
1.1. SYSTÈME DE
MANAGEMENT DE LA QUALITÉ
a.Historique du système de management de la qualité
b.L’ISO
9001 : un référentiel pour les Exigences du SMQ
2. LA GESTION DOCUMENTAIRE :
UN LEVIER POUR BÂTIR LE MANAGEMENT DE LA QUALITÉ
2.1.
QU’EST-CE QUE LA GESTION DOCUMENTAIRE ?
2.2. LES
ENJEUX DE LA MISE EN PLACE D’UNE GESTION DOCUMENTAIRE
2.3. LA
GESTION DOCUMENTAIRE ET LES NORMES ISO
a.Les
Documents Qualité : Les exigences de la norme ISO 9001v2015
b.Les
normes sur la Gestion des Documents d’activité
2.4.
PROBLÉMATIQUE DE LA GESTION DOCUMENTAIRE AU SEIN DES GRANDES
STRUCTURES
Chapitre 2
: AMÉLIORATION DU SYSTÈME DOCUMENTAIRE DANS
UN MILIEU EVOLUTIF
1. CHOIX MÉTHODOLOGIQUE
2. MISE EN PLACE DE LA
MÉTHODOLOGIE
2.1. DO :
ANALYSER L’EXISTANT
a.Documents associés
b.Cycle de
vie document/ acteur
c.Les
outils associés aux documents
d.Constats
2.2. PLAN :
PROPOSER LES AMÉLIORATIONS
a.Cadrage du périmètre
b.Définition de la solution
c.Étude des
risques
d.Conception des propositions
2.3. ACT :
METTRE EN ŒUVRE LES AMÉLIORATIONS (RÉSULTATS)
a.Une
procédure de Maitrise de la Gestion Documentaire
b.LUDKa :
Un outil de Gestion des documents Qualité
2.4. CHECK :
ÉVALUER LES RÉSULTATS
a. Un
outil d'auto-diagnostic pour évaluer la procédure
b.
Constats et perspectives
Conclusion
Références
bibliographiques
Annexe
Glossaire
Document d’activité : Informations reçues, créées et
préservées comme preuve et actif par une personne physique ou morale
dans l’exercice de ses obligations légales ou la conduite de son
activité
SIPOC : Cet acronyme signifie Supplier, Input, Process,
Output, Customer qui est l’équivalent de : Fournisseurs - Intrants -
Processus - Extrants – Clients en Français. Le SIPOC est un outil
qui permet de décrire de manière claire les activités d’un
processus, ainsi que les différentes interactions (entrée, sorties)
avec les fournisseurs et clients de ce processus [1].
Parties intéressées : Personne ou organisme qui peut
soit influer sur une décision ou une activité, soit être influencée
ou s’estimer influencée par une décision ou une activité [2].
Processus : Ensemble d’activités interactives qui
transforment des éléments d’entrée en éléments de sortie [2].
Procédure : Manière spécifiée d’effectuer une activité [2].
QQOQCP : Qui, Quoi, Où, Quand, Comment, Pourquoi
FIP : Fiche d’Identité de Processus
AEX : Armoire Électronique de l’entreprise X
FIGURE 1: ÉVOLUTION DES CONCEPTS DE
MANAGEMENT
FIGURE 2: PHASES DE CRÉATION D’UN DOCUMENT
FIGURE 3: MISE EN PLACE DE STRATÉGIE FORMELLE DE
GESTION DOCUMENTAIRE DANS LES ENTREPRISES
FIGURE 4: DPAC LA MÉTHODOLOGIE DE TRAVAIL PROPOSÉE
FIGURE 5 : PYRAMIDE DU SYSTÈME DOCUMENTAIRE AU SEIN
DE L’ENTREPRISE
FIGURE 6: CYCLE DE VIE DES DOCUMENTS QUALITÉ AU
SEIN DE L’ENTREPRISE
FIGURE 7: QQOQCP DE LA PROBLÉMATIQUE
FIGURE 8 : PHASES DE DÉPLOIEMENT D’UN DOCUMENT
QUALITÉ
FIGURE 9 : REPRÉSENTATION DES INTERACTIONS ENTRE
LES ÉLÉMENTS DE LUDKA
FIGURE 10 : INTERFACE D’ACCUEIL DE LUDKA –
CARTOGRAPHIE DES PROCESSUS
FIGURE 11: EXEMPLE D’INTERFACE DE LA BASE DE
DONNÉES D’UN PROCESSUS TYPE
FIGURE 12: CRITÈRES ET RÉSULTATS DE L'OUTIL
D’AUTO-DIAGNOSTIC
TABLEAU 1 : NORMES DE SYSTÈMES DE GESTION DES
DOCUMENTS D’ACTIVITÉ [9]
TABLEAU 2 : ÉTUDE DES AVANTAGES,
INCONVÉNIENTS/RISQUES ET ALTERNATIVES POUR LES PROPOSITION
retour sommaire
De nos jours, Les
entreprises cherchent à être plus performantes et plus flexibles
aux demandes de leurs clients. Issue d’une formation en
apprentissage auparavant dans l’Ingénierie de la Qualité, j’ai pu
comprendre que la performance de chaque entreprise est liée
principalement à la motivation de ses équipes et l’organisation de
son système et sa capacité d’évolution. L’amélioration en continu
et l’agilité sont les deux termes dont j’ai entendu beaucoup
parler et qui visent la performance. Ces deux concepts peuvent
être appliqués à travers la mise en place d’un Système de
Management de la Qualité solide.
En effet, pour moi la spécificité du métier de la qualité est sa
capacité d’aller au-delà de la satisfaction client. Si le Système
de Management de la Qualité est maitrisé, il permettra à
l’entreprise d’anticiper les besoins de ses clients et être une
référence d’innovation à côté de ses concurrents.
J’ai déjà eu l’occasion de travailler sur les
aspects techniques du contrôle de la qualité. Par conséquent,
cette année j’ai décidé de m’orienter vers le master « Qualité et
Performances dans les Organisations » à l’UTC. Mon objectif était
d’explorer plus de méthodes de management de la qualité et pouvoir
les mettre en œuvre dans une structure développée. Parmi les
sujets que j’avais rencontrés, la gestion documentaire était un
point qui a attiré mon attention. En effet, j’ai toujours pensé
que la gestion documentaire était un des piliers du système de
management de la qualité. Cependant, plusieurs collaborateurs
fuient cette procédure en vue de sa lourdeur, et d’autres pensent
même pouvoir s’en passer.
Aujourd’hui je fais mon stage dans une grande
structure qui est en pleine évolutivité. Je travaille sur
l’élaboration du système de management de la Qualité au sein d’une
de ses directions, notamment l’amélioration du Système
Documentaire. C’est donc une opportunité pour moi pour me pencher
sur ce sujet et découvrir ses différents aspects.
retour sommaire
Chapitre
1 : La maitrise du Système de Management de la Qualité à
travers la Gestion Documentaire
1. Les grandes
entreprises face à une évolution à grande vitesse
Dans un monde concurrentiel
où les entreprises ont de plus en plus besoin de fonder une
organisation optimisée pour faire face à l’évolution et la
compétitivité. Les entreprises cherchent à challenger leurs
collaborateurs et viser une excellence organisationnelle à travers
différents moyens pour satisfaire leurs clients.
Pour répondre aux attentes de leurs clients, elles font appel au
système de management de la qualité. Ce système permet de
construire une politique performante et une vision stratégique
claire via la structuration des responsabilités, des documents et
des ressources
[3].
1.1.
Système de management de la qualité
a. Historique du
système de management de la qualité
L’entreprise
est un ensemble des ressources, des compétences et de moyens gérés
de façon à correspondre en permanence à ses besoins. C’est
également un processus de travail maîtrisé depuis la définition
des besoins clients jusqu'à la livraison des produits. Pour
maitriser ce processus il faut définir une démarche
organisationnelle cohérente avec la stratégie de l’entreprise.
Le management
de la qualité est une démarche qui a évolué depuis plusieurs
années. Au début du 19ème siècle on parlait du terme Qualité et du
terme Management indépendamment. Depuis, le management est passé
de l’organisation scientifique de travail à la mobilisation des
collaborateurs. Et en parallèle, La qualité est passée par 4
étapes principales : le tri des pièces, le contrôle statistique
des produits, la prévention et sensibilisation du personnel à la
qualité et enfin la définition de la vision stratégique (Figure 1).

Figure 1: évolution des concepts de management [4]
Ces deux concepts ont été
fusionnés pour faire apparaitre la fameuse série du système de
management de la qualité l’ISO 9000. Qui définit via ces
différents référentiels : les principes et le vocabulaire de la
qualité, les lignes directrices et surtout les exigences pour
constituer un système performant par la norme ISO 9001
[4].
b.
L’ISO 9001 : un référentiel pour les Exigences du Système de
Management de la Qualité
La norme ISO 9001 fait
partie des normes internationales les plus connues de l’ISO. Elle
s’intéresse aux différentes exigences que les entreprises doivent
prendre en considération pour être en phase avec les attentes de
leurs clients et pouvoir s’améliorer en continu. En effet, pour
être performant, l’entreprise doit définir les moyens et les
outils adéquats qui vont lui permettre de s’adapter à la demande
de toutes les parties prenantes
[5].
Selon la norme, le système de management de la
qualité doit se composer de 3 éléments clés :
- Un système de vérification et d’amélioration (Audits)
- Un système de revue de la performance (revue de direction,
revue de processus).
- Un Système Documentaire (processus, procédures ,
instructions, enregistrements...)
Chacun de ces
trois axes constitue un enjeu crucial pour les organisations. Et
nous allons nous concentrer sur un de ces axes : la Gestion du
Système Documentaire
2.
La gestion documentaire : un levier pour bâtir le
Management de la Qualité
2.1.
Qu’est-ce que la gestion documentaire ?
La gestion
documentaire est le système qui permet à l’entreprise de gérer et
organiser l’ensemble des informations, des documents et des
enregistrement utilisés au sein des différents services [6]. Ces documents peuvent être sous format
papier ou électronique. Ils ont un cycle de vie de plusieurs
phases (Figure 2).
Figure 2: Phases de création d’un document
[source : auteur]
2.2.
Les enjeux de la mise en place d’une gestion documentaire
La mise en place d’un système de gestion documentaire au
sein d’une entreprise lui permet de maitriser ses connaissances
afin d’optimiser les modes de fonctionnement et d’améliorer sans
cesse les compétences. Le partage de l’information se gère plus
facilement. De plus, la formalisation des données garantit la
validité des informations mises à disposition et rend les
informations facilement accessibles dans le but de garder une
traçabilité des décisions, activités…etc.
Dans le monde
entier, la mise en place d’une stratégie de gestion documentaire
globale diffère d’une entreprise à l’autre (Figure
3). Cette décision dépend de plusieurs choix politiques ou
organisationnelles. Mais le déploiement de cette stratégie en
continu reste le point problématique majeur.
Figure
3: Mise en place de stratégie formelle de gestion documentaire
dans les entreprises [7]
2.3.
La gestion documentaire et les normes ISO
a.
Les Documents Qualité : Les exigences de la norme ISO
9001v2015
La norme ISO 9001 a
toujours mis le point sur l’importance d’une base documentaire
pour prouver l’efficacité du système de management de la qualité
au sein de l’organisme. Dans les anciennes versions, il y avait
des documents spécifiques à créer, comme le manuel Qualité. Par
contre, la présente version de la norme (2015) ne fournit aucune
liste exhaustive des documents à créer. Les entreprises sont
libres d’adapter leur système de documentation en fonction de leur
environnement. La norme indique dans sa nouvelle version
l’importance de maitriser les informations documentées exigées par
le système de management de la qualité
[8].
b.
Les normes sur la Gestion des Documents d’activité
Les organismes font des erreurs de gouvernance
et de maitrise de leur stratégie et mission principale. Pour les
aider à élaborer un système de gestion des documents d’activité,
l’ISO propose une série de normes qui s’adressent aux directions
de ses organismes :
|
Principes
essentiels et terminologie
|
ISO 30300 : Systèmes
de gestion des documents d’activité- Principes
essentiels et vocabulaire
|
|
Exigences
|
ISO 30301 Systèmes de
gestion des documents d’activité – Exigences
|
|
ISO 30303 Systèmes de
gestion des documents d’activité – Exigences relatives
aux organismes d’audit et de certification
|
|
Lignes
directrices – éléments à l’appui d’une structure de
haut niveau
|
ISO 30302 Systèmes de
gestion des documents d’activité – Guide de mise en
œuvre
|
|
Iso
30304 Systèmes de gestion des documents d’activité
– Guide d’évaluation
|
Tableau
1: Normes de systèmes de gestion des documents d'activité [9]
2.4.
Problématique de La gestion documentaire au sein des
grandes structures
Chaque année,
en Europe, les entreprises consacrent 362 millions d’heures aux
processus documentaires, soit 147 milliards d’euros de coûts
opérationnels (source Coleman Parkes Research) [10].
Comme vu
auparavant, la gestion documentaire est un axe majeur pour
pérenniser le savoir-faire d’une entreprise. Cependant, plusieurs
structures trouvent des difficultés pour gérer leurs documents,
surtout les organismes de grande taille qui ont un flux élevé en
vue de la multitude de parties prenantes : fournisseurs, clients,
sous-traitants …etc.
Si
l’entreprise manque d’une stratégie solide pour gérer l’ensemble
des documents [11], plusieurs problèmes sont
susceptibles d’apparaitre :
- Perte de
temps pour trouver un document ;
- mauvaises décisions liées à un manque/absence
d’information ;
- non-conformité d’un produit liée à la
non-connaissance d’une mise à jour d’une exigence ; légale ou
réglementaire ou à l’utilisation d’une instruction de travail
obsolète ;
- perte de savoir-faire à cause du départ d’un
employé ;
- fuite d’un document confidentiel [12].
Suite à une
absence de gestion documentaire, ou à l’utilisation de plusieurs
outils de maitrise des documents dans une seule structure, et
l’absence d’une stratégie globale et une adhésion de la direction.
Les collaborateurs se trouvent contraints par le manque de temps
et le nombre de documents à traiter : identification, classement,
stockage. Ce qui entraine un abandon de la démarche.
De ce
fait, la problématique à traiter est la suivante :
Comment faciliter le
traitement des documents Qualité au sein d’une entreprise ?
retour
sommaire
Chapitre
2 : Amélioration du Système Documentaire dans un milieu
évolutif
1.
Choix méthodologique
A
travers cette étude, une analyse d’un système de gestion
documentaire existant dans une grande structure est effectuée. Ce
système devrait être vérifié pour analyser les éléments qui
existent, les points forts et les points faibles. Ainsi, il serait
possible de juger de sa maturité et définir les failles et les
axes d’amélioration à traiter. Une proposition d’amélioration sera
donnée par la suite,
Pour ce faire, une démarche
d’amélioration continue sera initiée selon 4 phases principales :
Figure 4: DPAC la méthodologie de travail proposée [Source :
Auteur]
2. Mise en place de
la méthodologie
2.1.
Do : Analyser l’existant
a.
Documents associés
Aujourd’hui l’entreprise maitrise
ses activités à travers des documents standards Qualité. Ces
documents disposent chacun d’une trame préétablie avec une
référence, un numéro de version et une langue.
En effet, il existe 4 types de documents
(figure 5) :
• Le niveau Monde fournit des Règles, documents
de plus haut niveau. Ce sont des lignes directrices de conduite
préétablies ou imposées. Ce type de documents est assimilé à la
loi de l’entreprise.
• Les niveaux Métiers et filiales émettent
principalement :
-
Des Procédures : elle décrit les étapes à
entreprendre pour réaliser une activité. C’est un QQOQCP de
l’activité qui est rattachée à une catégorie spécifique d’une
direction.
- Des Instructions : elle décrit
en détails les actions à mener pour réaliser une activité. C’est
un document plus détaillé de la procédure qui spécifie des
dispositions techniques liées à une région ou filiale.
- Des Formulaire : ce document
constitue une trame préremplie qui permet de supporter des données
et garder une traçabilité des enregistrements liés à l’activité
réalisée.

Figure 5:
DPAC la méthodologie de travail proposée [13]
En plus de ce
fond documentaire. Il existe un support par processus global dans
lequel s’effectue les différentes activités. Au sein de
l’entreprise, les processus sont aujourd’hui décrits via des
Fiches d’identité de Processus, ou encore des SIPOC (Supplier,
Input, Process, Output, Customer). La création des SIPOC s’inscrit
dans le cadre d’une ambition innovatrice de la Direction Qualité
pour s’adapter à la structure de la norme ISO9001v2015.
b.
Cycle de vie document/ acteur
Tous les
documents Qualité doivent passer par un cycle de vie défini qui
permet de structurer leur organisation et maitriser le système. Le
but est de pérenniser leur existence et éviter toute sorte
d’obsolescence. Ainsi, l’entreprise a défini un cycle de vie pour
ses documents Qualité (Figure 6).
Figure 6: Cycle de vie des
documents Qualité au sein de l’entreprise [Source : Auteur]
c.
Les outils associés aux documents
L’entreprise est une
structure énorme qui gère un très grand nombre de ressources
humaines, informatiques et organisationnelles dans le monde
entier. Ce travail est fait en se basant sur des technologies
proposées qui évoluent avec le temps. Ces technologies sont
susceptibles de devenir obsolètes avec le temps si elles ne sont
plus adaptées aux besoins. En effet, dans un souci d’adaptation à
la demande des clients, l’entreprise se doit d’améliorer en
continu les dispositifs de gestion de l’ensemble des documents
gérés au sein des différentes entités.
Aujourd’hui, les outils
documentaires qui existent sont le miroir qui reflète la
problématique rencontrée par l’entreprise. Il existe plusieurs
plateformes documentaires utilisées en fonction des directions.
Mais ces outils ne répondent pas forcément aux besoins des
collaborateurs. De plus, l’entreprise envisage depuis un certain
moment de migrer vers un nouvel outil qui permettra de fusionner
toutes les plateformes existantes actuellement. Mais suite à des
contraintes de décisions et d’évolution de la structure, ce projet
est aujourd’hui mis en attente avec une évolution quasi-stagnée.
Cela génère une perplexité surtout pour les opérationnels qui
trouvent des difficultés à gérer leurs documents.
En vue de la multitude des outils de gestion documentaire, et de
la différence de culture d’un pays à l’autre, la communication
demeure difficile à gérer.
d.
Constats
Après l’analyse de la situation actuelle du
système documentaire. L’état des lieux a permis d’identifier
plusieurs éléments clés :
- Absence d’une procédure de
Gestion Documentaire unique qui permet la structuration du
processus et la pérennisation du savoir-faire ;
- Ambition de migrer vers un
nouvel outil de gestion documentaire et Workflow standard, qui est
en mode « Projet » depuis longtemps. Et qui empêche toute
évolution ou modification sur les systèmes
existants.
- Par ailleurs, lors des
audits internes effectués il a été remarqué que quelques documents
n’ont pas été mis à jour, ou leur nouvelle version n’était pas
communiquée. Cela a eu des conséquences sur le déroulement de
l’audit vu que des non-conformités ont été révélées. Sauf que ces
non-conformités sont dues à une incohérence entre ce qui existait
sur le terrain et ce qui était écrit sur la procédure
de référence.
- Manque d’un emplacement
unique qui permet l’accès facilement aux documents Qualité.
2.2.
Plan : Proposer les améliorations
a.
Cadrage du périmètre
Pour proposer une solution pertinente, une
description à l’aide de l’outil QQOQCP s’impose afin de bien
cadrer le besoin et son périmètre
(Figure 7).

Figure 7:
QQOQCP de la problématique [Source : Auteur]
b. Définition de la
solution
Dans le cadre d’un Système
de Management de la Qualité chaque entité de l’entreprise doit
pouvoir s’adapter à toute sorte de contraintes externes. Elle doit
définir les moyens pertinents qui lui permettront de pérenniser
son système documentaire malgré les évolutions.
Pour maitriser le système documentaire au sein
de la Direction Qualité, deux solutions ont été proposées :
- Un
document Qualité de Maitrise de la Gestion Documentaire.
- Un outil
de Gestion des documents Qualité.
Contrairement
à ce qui est proposée par la norme ISO 30301, qui est une norme
destinée aux directions générales des organismes et qui sert à
définir des décisions de haut niveau relatives à la gouvernance et
la stratégie. L’utilité de cette proposition est sa possibilité
d’être appliquée sur tous les niveaux d’un organisme. En effet, le
processus propos est un document générique que l’utilisateur peut
adapter en fonction de son besoin.
c.
Étude des risques
Une analyse des avantages, des inconvénients
ou des risques de ces deux propositions permettra de prioriser les
besoins de l’entreprise et d’anticiper toute éventuelle dérive
(Tableau 2).
|
Proposition
|
Avantages
|
Inconvénients/ Risques
|
Proposition/
Alternative
|
|
Procédure de maitrise
de Gestion Documentaire
|
-
Une seule procédure pour
tous les collaborateurs de l’entreprise
-
Traçabilité maitrisée
-
Facilité d’identification
des acteurs à consulter pour les documents
|
-
Non utilisation par les
collaborateurs
-
Changement de
l’environnement
|
Mise à jour
et adaptation des documents
Documents
évolutifs
|
|
Outil de Gestion des
Documents Qualité (Excel)
|
-
Ergonomie
-
Implication des
collaborateurs dans Gestion Documentaire
-
Accès facile
|
-
Non maitrise de l’outil
par les opérationnels
-
Taille conséquente de
l’outil qui peut ralentir l’accès
|
-
Formation, tutoriel
-
Division de l’outil par
sous-direction
|
Tableau 2 : Étude des avantages, inconvénients/risques et
alternatives pour les propositions [Source : Auteur]
d. Conception des
propositions
Les livrables proposés sont destinés à toute
taille d’organisation qui ne dispose pas d’un outil de gestion
électronique des documents.
- Un document de maitrise de Système
Documentaire
Aujourd’hui
au sein de la Direction Qualité et Satisfaction Clients, il
n’existe pas de document Qualité qui décrit le déploiement de la
Gestion Documentaire.
Pour répondre à ce besoin, deux documents seront proposés :
• Un processus de « Déploiement des processus et
des documents Qualité associés »
Le document est divisé en deux parties :
- Déploiement des processus
de la Direction Qualité : Cette partie décrit les étapes de
création/mise à jour majeure d’un processus de la Direction
Qualité.
- Déploiement des documents
Qualité : Cette partie définit les étapes clés identifiées lors de
la création/mise à jour d’un document Qualité.
Le document est sous la forme d’un SIPOC qui
permettra le cadrage du déroulement du processus de manière «
Macro ». De plus, il y a des éléments pour décrire son périmètre
d’application, ses indicateurs de maitrise et de résultat, les
processus en interaction, la documentation requise et enfin les
outils utilisés.
Les composants du document sont les suivants :
- Attentes des clients :
Expression des attentes explicites des clients vis-à-vis des
données de sortie du processus en termes de Délai, Coût, Qualité.
- Périmètre d’application :
domaine d’activité et secteur géographique couvert par le
processus.
- Pilote/co-pilote du
processus : la personne responsable du suivi de la performance et
de l’amélioration du processus.
- Les indicateurs de maitrise
: indicateur permettant de mesurer le bon fonctionnement du
processus et son efficacité
- Les indicateurs de
résultats : indicateur de mesure de données de sortie du
processus. Il est associé à un objectif mesurable
- Documentation requise : les
documents de référence qui sont associés au processus.
- Processus en interaction :
les processus qui entrent en interaction avec le processus que ce
soit en amont, en aval, ou en parallèle.
- Outils : tous les moyens de
techniques utilisés pour réaliser le processus.
- SIPOC : description de
l’activité de manière macro à travers les fournisseurs, données
d’entrée, processus, données de sortie, Clients.
- Page de validation :
contient le nom du rédacteur du document, le pilote du processus
et les versions existantes.
• Une
procédure de Déploiement des documents Qualité
Aujourd’hui, l’AFNOR propose L'ISO/TR
10013:2001 qui spécifie les lignes directrices pour la
documentation du système de management de la qualité
[14]. La procédure proposée dans ce document
permettra à l’entreprise d’établir une démarche de Gestion
Documentaire selon un cycle de vie des documents (
figure
8). Elle est applicable dans toute sorte d’organisme. Et
elle est accessible gratuitement.
Pour structurer la procédure, il est important d’identifier les
composants essentiels du Système Documentaire. Ci-dessous un
schéma descriptif de ces composants :

Figure 8 : Phases de déploiement d’un
document Qualité [Source : Auteur]
La création du
document est la première phase de son cycle de vie. Elle décline
du besoin identifié par une entité de créer un document qualité,
que ce soit pour formaliser une activité ou créer un formulaire
d’enregistrement qui y est associé.
Dans un environnement évolutif, tous les
documents sont susceptibles d’évoluer, et doivent être révisés. Au
sein de l’entreprise, le Suivi régulier des documents est
incontournable pour être en adéquation avec ce qui est réalisé sur
le terrain et avec ce que les clients externes et internes
attendent.
Et dans le cadre du respect du système de
management de la qualité, chaque entreprise doit garantir une
traçabilité de ses différents documents. L’archivage
permet de témoigner du passé et garder une preuve des actions
passées et de ce qui en a découlé comme décision.
Pour chacune de ces phases, l’entreprise se
doit de décrire de manière claire et détaillée les acteurs
principaux, le lieu de stockage, la durée de conservation, le
nombre de documents de référence et surtout la démarche à suivre
par les collaborateurs.
Afin de faciliter l’identification des actions à mener pour le
lecteur, le choix de présentation s’est porté vers un logigramme
avec les phases principales, les décisions et les acteurs.
Ensuite, chaque phase est détaillée pour comprendre les bonnes
pratiques à suivre.
2. Un
outil de Gestion Documentaire
Après temps, plusieurs éléments ont permis
d’identifier le besoin des collaborateurs d’un emplacement unique
pour retrouver les documents Qualité qui les concernent et pouvoir
les identifier sans perdre beaucoup de temps.
- Échange avec les personnes
durant les pauses
- Audit interne
- Revue d’un processus
Les documents existent déjà sur une
bibliothèque interne de l’entreprise. Mais les personnes ne sont
pas habituées à l’utiliser et ils trouvent des difficultés pour
chercher les documents dedans. Surtout qu’il y a eu des
changements de nom de processus, directions...etc. Et l’outil n’a
pas été mis à jour. De plus, parfois les utilisateurs ne
connaissent pas le nom du document ou sa référence.
C’est pour cette raison qu’un outil sur un
fichier Excel est proposé pour lister les documents qui concernent
la direction Qualité.
La direction dispose d’une multitude de
processus. Et pour chaque processus il y a des documents associés.
L’outil permettra aux utilisateurs d’accéder à la liste des
documents à travers le processus correspondant.
Pour la liste des documents, il faut définir
les caractéristiques pertinentes qui pourront l’identifier et le
besoin des utilisateurs. Pour ce faire, une enquête peut se faire
auprès des collaborateurs pour savoir les informations qui leur
permettront d’identifier un document. Un benchmark peut également
être intéressant, s’il est effectué au niveau d‘autres entités qui
ont déjà établi une méthodologie similaire.
Pour cet outil, 3 éléments clés sont identifiés
:
-
Caractéristiques : Référence, titre du document, type du
document, date de validation, date d’application, version, état du
document…etc.
-
Identification de date de fin d’application
- Accès
direct au document dans l’espace de stockage
2.3.
Act : Mettre en œuvre les améliorations (Résultats)
a.
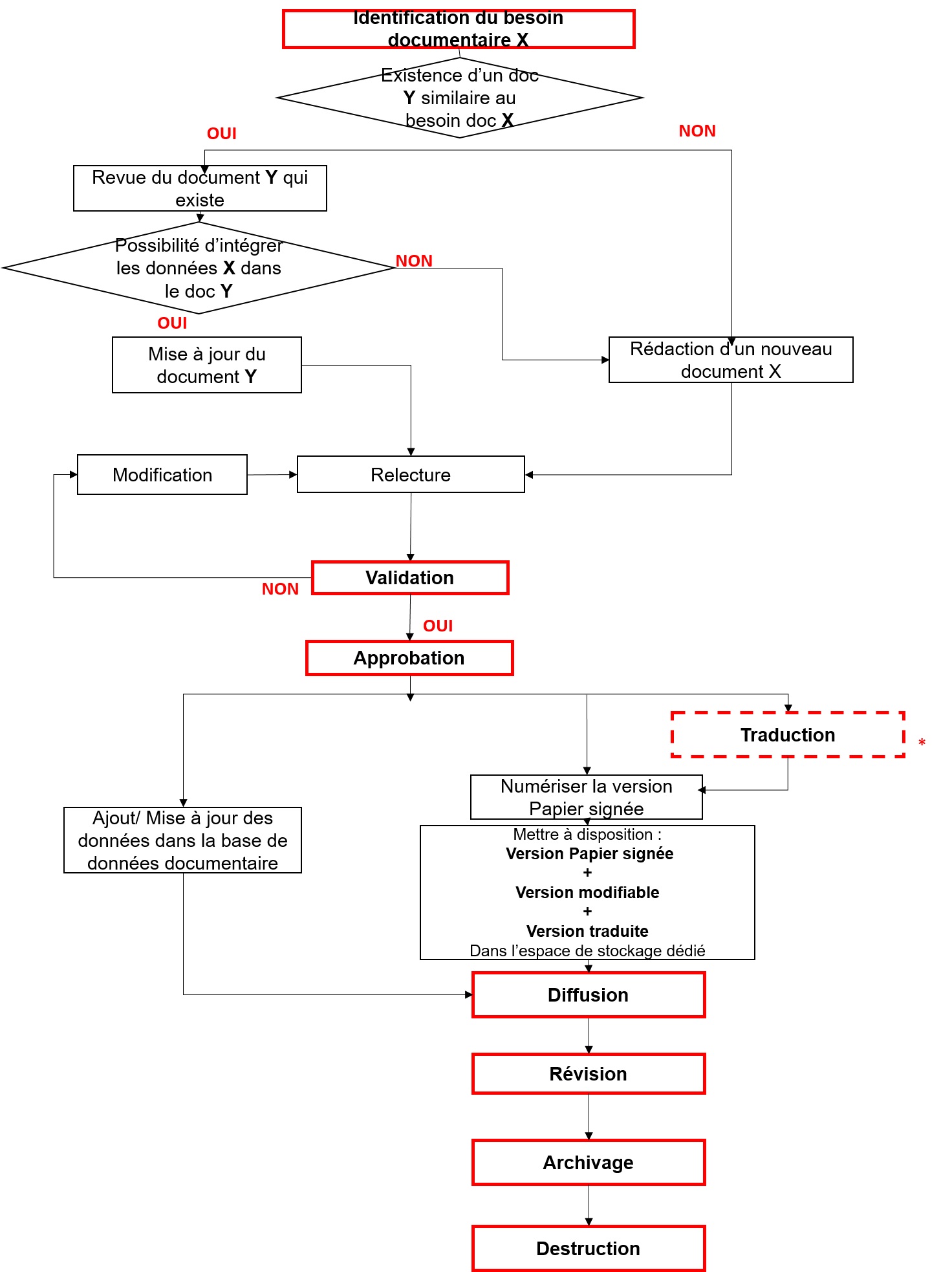
Une procédure de Maitrise de la Gestion Documentaire
La procédure est rédigée et
décrit de manière détaillée l’ensemble du processus de gestion
d’un document Qualité selon un synoptique (
Annexe
1) . Elle est disponible sous forme d'un fichier PDF à
consulter sur le lien en haut de la page.
b.
LUDKa : Un outil de Gestion des documents Qualité.
LUDKa : Liste Unique des Documents Qualité est
la deuxième proposition qui consiste en une base de données
automatisée sous Excel (
Figure 9). Elle
comprend l’ensemble des documents qualité gérés au sein de la
direction Qualité et Satisfaction Client. L’objectif de cet outil
est d’impliquer les collaborateurs et de leur permettre d’accéder
facilement aux documents liés à leurs processus. Elle permet
également d’identifier visuellement les documents arrivants à
échéance. Par conséquent, cela évitera au pilote du Système de
Management Qualité de chercher manuellement les documents qui
doivent être révisés. Pour des raisons de confidentialité, les
données des figure 9, 10 et 11 présentent un exemple-type de
l’outil crée.

Figure 9 : Représentation des interactions entre les
éléments de LUDKa [Source : Auteur]
LUDKa se base sur les exigences de la norme ISO9001
:2015 en suivant une approche par processus. Elle est composée de
deux parties :
- Une page
d’accueil qui contient la cartographie des processus : de
Management, Opérationnel et de Support. Cette page est automatisée
et permet d’accéder via le bouton du processus choisi à la base de
données des documents qui y sont associés (
Figure
10).

Figure 10 :
Interface d’accueil de LUDKa – Cartographie des Processus
[Source : Auteur]
- La base
de données des documents : un onglet attribué à chaque processus.
Il est sous forme d’un tableau qui explicite toutes les
caractéristiques des documents. La date de fin d’application est
automatisée de telle sorte que le rédacteur/pilote SMQ puisse
identifier visuellement (code couleur) si son document est
applicable ou si sa durée d’application arrive à échéance. Si
c’est le cas, il devrait envisager une révision de celui-ci. Dans
le tableau, un lien de renvoi vers la base de stockage de chaque
document est fourni. (Figure 11)
Figure 11 : Exemple d’interface de la base de
données d’un processus type [Source : Auteur]
Code couleur « date de fin
d’application » :
- Vert : Le
document est Applicable
- Orange :
La date de fin d’application du document arrive bientôt à échéance
il faut prévoir une révision (délai à définir exemple : 6 mois
avant la date de fin d’application)
- Rouge : le
document est expiré, un plan d’action de révision urgent à mettre
en place.
Un bouton « Accueil » permet le
retour à la cartographie des processus.
Pour éviter un déréglage,
l’outil peut être disponible en mode consultation. Seul le pilote
de management qualité (ou toute personne formée) peut le modifier.
2.4.
Check : Évaluer les résultats
a.
Un outil d’auto-diagnostic pour évaluer la procédure
Pour évaluer
l’efficacité de la procédure de maitrise des documents. Un outil
d’auto-diagnostic a été utilisé [15]. L’outil
« Performance du système documentaire » conçu par une étudiante du
master QPO de l’UTC, permet de savoir le taux de performance d’un
document quelconque selon la règle des 3 U : utile, utilisé,
utilisable.
Les résultats de l’auto diagnostic
ont démontré que le document est aujourd’hui performant par
rapport aux critères (figure 12).

Figure
12 : Critères et résultats de l'outil d’auto-diagnostic [15]
b. Constats et
perspectives
La procédure proposée est
communiquée aux différents collaborateurs du périmètre de son
application pour s’assurer de la bonne maitrise et de la prise en
compte des nouvelles directives et du circuit de validation. En ce
qui concerne l’outil LUDKa, grâce à son interactivité avec
l’utilisateur, et sa facilité d’utilisation, n’importe quelle
personne du périmètre concerné accède facilement au document
Qualité voulu en un seul clic.
Le document
est le véhicule de l’information, c’est pour cette raison que
l’entreprise doit assurer la cohérence des informations
transportées avec ce qui existe réellement sur le terrain. Pour ce
faire, il est important d’organiser des audits internes
d’amélioration. De plus, la procédure devrait être révisée chaque
année lors de la revue de processus.
Par ailleurs, pour l’outil LUDKa, une base de
données du même type est envisageable pour gérer les documents
externes ou les enregistrements au sein de l’entreprise.
retour sommaire
Pour établir un système
documentaire performant, l’entreprise doit fournir les moyens
adaptés afin de pérenniser et protéger son savoir-faire.
Durant ce stage, j’ai travaillé de manière
générale sur la mise en place d’un système de management Qualité
d’une entité de l’entreprise. Le sujet que j’ai voulu traiter pour
mon mémoire est la gestion du système documentaire. J’ai pu
identifier au fur et à mesure les différents problèmes rencontrées
par l’entreprise liées à cet aspect. En effet, je me suis rendue
compte que le traitement des documents est un sujet que plusieurs
collaborateurs évitent. Durant mes échanges avec eux, j’ai compris
que les documents Qualité à gérer sont nombreux et qu’ils ont
besoin d’un moyen qui leur permet de suivre l’évolution de ces
documents.
Deux propositions sont données :
- Une
procédure de gestion des documents Qualité qui va permettre aux
personnes de connaitre le déroulement de chaque phase
d’élaboration d’un document Qualité. Depuis l’identification du
besoin de la rédaction, validation, approbation, diffusion jusqu’à
l’archivage et la fin de vie, le document
suit des règles qui doivent être connues et utilisés par tout le
monde pour garantir la cohérence du système documentaire.
- Une base
de données automatisée basée sur une approche par processus (ISO
9001 :2015) qui regroupe tous les documents Qualité gérés au sein
du périmètre concerné. Cet outil permet d’accéder aux documents
associés à un processus quelconque en un seul clic. Des
indicateurs visuels montrent si le document est : applicable,
arrive bientôt à échéance ou expiré.
J’ai appris beaucoup de choses durant cette
expérience. Mais ce qui m’a marqué le plus, c’était la capacité
d’un environnement à évoluer sans cesse. De ce fait, chaque
système ou organisation, ou même personne doit apprendre à
s’adapter au changement. Pour s’améliorer, il faut savoir
s’adapter.
retour
sommaire
Références bibliographiques
[1] «
Norme
NF X06-091 Démarches Lean, Six Sigma, Lean Six Sigma - Exigences
des compétences des chefs de projets d'amélioration et des
animateurs d'ateliers», avril 2011, AFNOR.
[2]
«
NF EN ISO 9000 - Systèmes de management de la qualité -
Principes essentiels et vocabulaire », Edition Afnor,
www.afnor.org, 2015.
[3] « Qualité, levier de Performance des PME de
services » [En ligne]. Disponible sur :
https://www.entreprises.gouv.fr/files/files/directions_services/cns/2-ses_travaux/Guide_DGE_CNS_qualite_services_vf2016.pdf
[4] “Initiation à la qualité” – PLG consultings.
Disponible en ligne :
http://197.14.51.10:81/pmb/COURS%20ET%20TUTORIAL/Qualite/2008_support_cours_qualite.pdf
[5] “Les normes les plus connues”, site de l’ISO
[En ligne]. Disponible sur :
https://www.iso.org/fr/iso-9001-quality-management.html
[6] L. LEVEQUE « La gestion documentaire selon
l’iso9001 », 2003, p15.
[7] «Indice Ricoh sur la gouvernance documentaire
Octobre20» [En ligne]. Disponible sur :
https://www.ricoh.fr/Images/French_Ricoh_Document_Governance_Index_t_71-4458.pdf
[8]
«
NF EN ISO 9001 :2015 - Systèmes de management de la qualité-
Exigences ». Edition Afnor, www.afnor.org, oct-2015
[9]
«NF
EN ISO 30301- Information et documentation- Systèmes de
gestion des documents d’activité- Exigences ». Edition
Afnor, www.afnor.org, dec-11.
[10] ”La gestion documentaire”, DOCSAaS [En
ligne]. Disponible sur :
http://www.docsaas.fr/notre-expertise/la-gestion-documentaire/
[11] Stragédo et Qualgédo: de nouvelles aides à
la gestion documentaire, GENOUD Florie, Université de Technologie
de Compiègne, Master Qualité et Performance dans les Organisations
(QPO), Mémoire d'Intelligence Méthodologique du stage
professionnel de fin d'études, juin 2014,
www.utc.fr/master-qualite, puis "Travaux" "Qualité-Management",
réf n°287
[12] N. Stolovitsky « The importance of an
effective document management strategy for project success »,
2010, p3.
[13] Document interne de l’entreprise
[14] « L'ISO/TR 10013 :2006 - Lignes directrices
pour la documentation des systèmes de management de la qualité ».
Edition Afnor, www.afnor.org, 2006.
[15] Système documentaire ISO 9001 et
Performance de l’entreprise, GAUDÉ Marie-Sophie, Université de
Technologie de Compiègne, Master Qualité et Performance dans les
Organisations (QPO), Mémoire d'Intelligence Méthodologique du
stage professionnel de fin d'études, juin 2016,
www.utc.fr/master-qualite,
puis "Travaux", "Qualité-Management", réf n° 377
retour
sommaire
Annexe
1 : Extrait du synoptique de gestion documentaire de la
Procédure « Gérer les documents Qualité »